
Fikirden Ürüne,
Uçtan Uca
Mühendislik
Profesyonel şematik ve donanım tasarımı, gömülü test yazılımları ve hızlı prototip PCB üretimi. Tek noktadan çözüm.
Dört Adımda Projeniz Hayata Geçsin
Projenizin gereksinimlerini birlikte analiz ediyor, teknik kapsamı ve hedefleri netleştiriyoruz.
Şematik, PCB layout veya test yazılımı geliştirme sürecini başlatıyor, düzenli geri bildirimle ilerliyoruz.
DRC, ERC kontrolleri, fonksiyonel testler ve performans doğrulaması ile kaliteyi garantiliyoruz.
Üretim dosyaları, dokümantasyon ve gerekli tüm çıktıları teslim ediyoruz. Sonrasında da destek devam ediyor.
Temel Hizmet Alanlarımız
Şematik ve donanım tasarımından test yazılımlarına kadar tüm süreçlerde yanınızdayız.
Şematik Tasarım
Konseptten devre şemasına profesyonel şematik tasarım. Bileşen seçimi, güç analizi ve hiyerarşik tasarım.
- Devre şeması çizimi (KiCad)
- Bileşen seçimi ve BOM
- Güç analizi ve dağıtım
- Hiyerarşik şematik yapı
- Tasarım doğrulama (ERC)
Donanım Tasarım
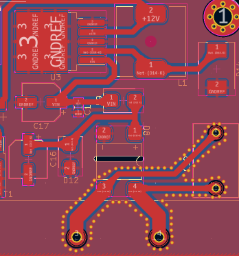
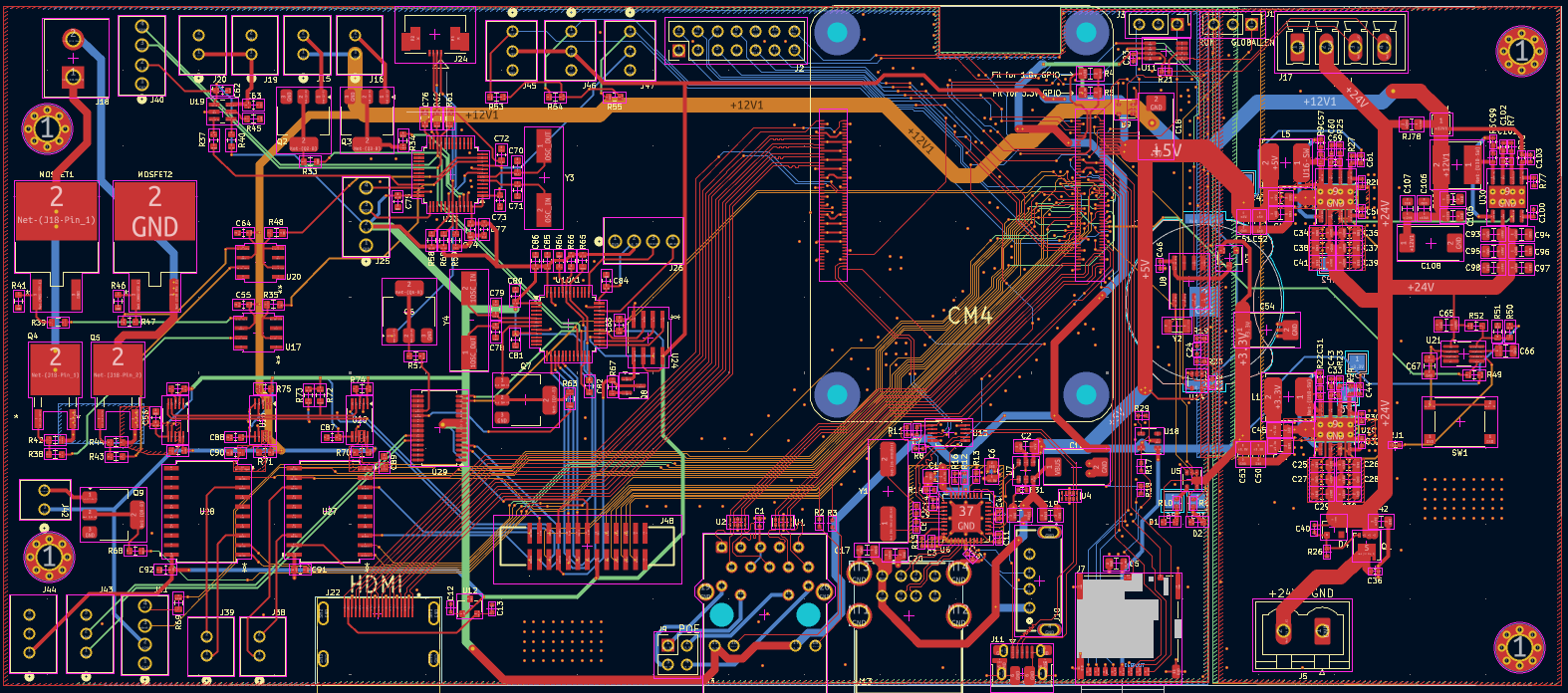
Şematikten üretime hazır dosyalara kadar profesyonel PCB tasarımı. Çok katmanlı layout, sinyal bütünlüğü analizi ve 3D modelleme.
- Çok katmanlı PCB layout (2-6+ katman)
- Güç dağıtım ve sinyal bütünlüğü
- 3D modelleme ve DFM kontrolü
- Gerber & üretim dosyası çıktısı
Test Yazılımları
Üretim hattı ve laboratuvar için test yazılımı çözümleri. Gömülü sistemler, otomasyon ve fonksiyonel test jig yazılımları.
- Fonksiyonel test yazılımı
- Gömülü sistem test otomasyonu
- Test jig kontrol yazılımı
- Seri haberleşme & protokol testleri
- Raporlama ve log sistemi
Endüstriyel standartlarda PCB üretimi. Yüksek hassasiyet, solder mask, silkscreen ve profesyonel kalite.
- Çok katmanlı üretim (2-6+ katman)
- Solder mask & silkscreen
- Empedans kontrollü tasarım
- Gerber & üretim dosyası desteği
- Fabrika partnerlerimizle hızlı teslimat
Baskı transfer yöntemiyle düşük adet üretim. Öğrenciler, maker'lar ve hızlı iterasyon için ideal.
- Tek / çift katman
- Baskı transfer & laminasyon
- Asit banyosu ile aşındırma
- Dikey matkapla delik delme
- 35-70 mikron bakır, 5-10 adet
Konseptten Üretime, Uçtan Uca
Şematik tasarımdan PCB layout'a, 3D modelleme ve DFM kontrolünden üretime kadar tüm süreci yönetiyoruz.
Devre şeması oluşturma, bileşen seçimi, güç analizi ve hiyerarşik tasarım.
Çok katmanlı board tasarımı, empedans kontrolü, güç planları ve yüksek hız routing.
Mekanik uyum kontrolü, bileşen çakışma analizi ve görsel doğrulama.
Gerber, drill, BOM, pick & place ve üretim için gerekli tüm çıktılar.




Güvenilir Test, Kaliteli Üretim
Üretim sürecinizde kaliteyi garanti altına alan, hızlı ve tekrarlanabilir test çözümleri geliştiriyoruz. Her kart güvenle hattan çıksın.
Üretim hattı entegrasyonuna uygun, otomatik fonksiyonel test yazılımları.
Özel test aparatları için kontrol yazılımı, GPIO yönetimi ve kalibrasyon.
UART, SPI, I2C, CAN, Ethernet ve özel protokol test ve doğrulama araçları.
Test sonuçlarının kayıt altına alınması, analiz dashboard'ları ve kalite takibi.
Projelerimizde güvenilir ve endüstri standardı araç ve platformlarla çalışıyoruz.

Projelerimizden
Tamamladığımız projelerden örnekler.
Bir Sonraki Projeniz İçin Hazırız
Donanım tasarımı, test yazılımı veya prototip PCB — hangi aşamada olursanız olun, projenizi birlikte değerlendirelim.













